采用传统的生物学手段和现代分子生物学技术,研究水稻、玉米等主要粮食作物对温度、水分、养分、重金属等逆境胁迫的感应、信号转导及其调控的分子机理;克隆抗逆与养分高效利用相关基因;发展水稻、玉米耐逆境胁迫的分子设计育种技术,创制水稻、玉米耐逆境胁迫的新种质,培育适应亚热带主要逆境的作物新品种。
研究内容1:水稻逆境分子生物学
研究水稻(Oryza sativa)对重金属污染, 高、低温,干旱等非生物逆境胁迫响应的遗传基础。利用遗传群体、自然群体和突变体,结合正向遗传学(如图位克隆和全基因组关联分析)、反向遗传学以及基因组学等方法克隆水稻控制镉积累或抗高、低温的逆境响应基因;筛选优异等位基因变异,培育低镉和耐高/低温的水稻新种质。
![]() |
![]() |
|
稻米镉积累的全基因组关联分析 |
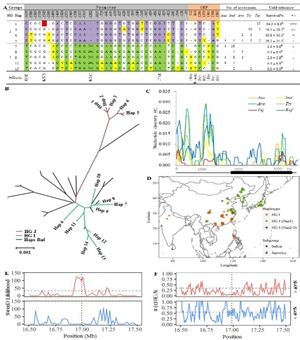
水稻耐冷基因HAN1的进化分析 |
研究内容2:作物耐逆分子育种
利用分子标记辅助选择和转基因技术,培育抗病、抗虫、耐旱、耐涝、抗除草剂等杂交水稻和玉米新种质。
![]() |
![]() |
|
多抗高产杂交水稻分子设计 |
抗虫转基因水稻 |
![]() |
![]() |
|
低镉玉米品种筛选 |
抗除草剂转基因水稻 |
研究团队现有研究员2人,副研究员4人,助理研究员7人,在读博士生和硕士生23人。近5年来承担了多项国家重大专项、中国科学院先导专项、国家自然科学基金、湖南省重大科技专项等项目相关科研任务;培育新品种14个,发表SCI论文30余篇,授权国际发明专利5个、国内发明专利或新品种权15项,获省部级成果奖6项。
|
研究员 |
|||||||
|
副研究员 |
孙亮 |
殷绪明 |
翁绿水 | ||||
|
助理研究员 |
朱玉兴 |
谭龙涛 |
李兰英 |
邓力华 |
李锦江 |
崔延春 |
刘朋 |






